Greyline
A Decision-Grade Research OS for Equity Investors
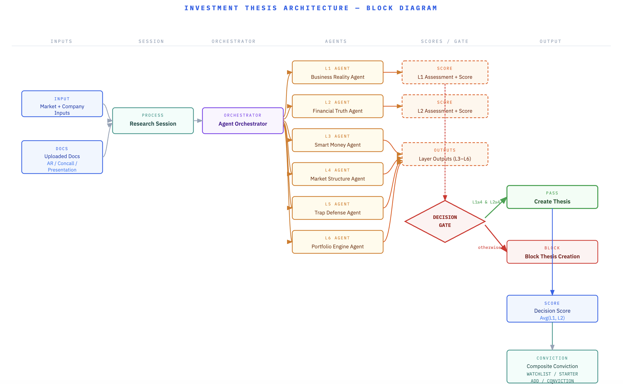
Greyline is a research platform that turns stock analysis into a structured, auditable workflow. Instead of ad-hoc notes, it runs a six-layer AI-assisted framework: Business Reality, Financial Truth, Smart Money, Market Structure, Trap Defense, and Portfolio Engine.
Each layer captures evidence, generates scores, and logs progress per research session.
What makes it practical is the decision gate. In the current implementation, a thesis can be created only after L1 (Business Reality) and L2 (Financial Truth) are both completed and each scores at least 4/10. Greyline then computes an initial conviction.

Greyline’s strength is not just AI analysis, but enforced process: score gates, conviction mapping, and immutable decision logs that make research repeatable over time.